各省、自治区、直辖市人民政府,国务院各部委、各直属机构:
现将《“十三五”加快残疾人小康进程规划纲要》印发给你们,请认真贯彻执行。
国务院
2016年8月3日
“十三五”加快残疾人小康进程规划纲要
为贯彻落实党中央、国务院关于残疾人事业发展的一系列重要部署,全面实施《国务院关于加快推进残疾人小康进程的意见》(国发〔2015〕7号),进一步保障和改善残疾人民生,帮助残疾人和全国人民共建共享全面小康社会,依据《中华人民共和国残疾人保障法》和《中华人民共和国国民经济和社会发展第十三个五年规划纲要》,制定本纲要。
一、编制背景
党中央、国务院高度重视残疾人民生改善,推动残疾人事业与经济社会协调发展。“十二五”时期特别是党的十八大以来,残疾人权益保障制度不断完善,基本公共服务体系初步建立,残疾人生存发展状况显著改善。588万农村贫困残疾人脱贫,950多万困难和重度残疾人得到生活补贴或护理补贴。残疾人就业稳中向好,收入较快增长。1000多万残疾人得到康复服务,残疾儿童少年义务教育入学率持续提高,残疾人文化体育服务不断拓展,无障碍环境建设加快推进。人道主义思想深入人心,扶残助残的社会氛围更加浓厚。残疾人社会参与日益广泛,各行各业涌现出一大批残疾人自强自立典型,越来越多的残疾人实现了人生和事业的梦想。
但与此同时,目前我国仍有相当数量的农村贫困残疾人、近200万城镇残疾人生活还十分困难,残疾人就业还不够充分,城乡残疾人家庭人均收入与社会平均水平差距仍然较大。康复、教育、托养等基本公共服务还不能满足残疾人的需求,残疾人事业城乡区域发展还很不平衡,基层为残疾人服务的能力尤其薄弱,专业服务人才相当匮乏。残疾人平等参与社会生活还面临不少困难和障碍。残疾人群体仍然是全面建成小康社会的难中之难、困中之困。
“十三五”时期是全面建成小康社会的决胜阶段。残疾人是一个特殊困难群体,需要格外关心、格外关注。残疾人既是全面小康社会的受益者,也是重要的参与者和建设者。没有残疾人的小康,就不是真正意义上的全面小康。“十三五”时期,必须补上残疾人事业的短板,加快推进残疾人小康进程,尽快缩小残疾人状况与社会平均水平的差距,让残疾人和全国人民共同迈入全面小康社会。
二、总体要求
(一)指导思想。
高举中国特色社会主义伟大旗帜,全面贯彻党的十八大和十八届三中、四中、五中全会精神,以邓小平理论、“三个代表”重要思想、科学发展观为指导,深入贯彻习近平总书记系列重要讲话精神,认真落实党中央、国务院决策部署,围绕“四个全面”战略布局,牢固树立和贯彻创新、协调、绿色、开放、共享的发展理念,把加快推进残疾人小康进程作为全面建成小康社会决胜阶段的重点任务,聚焦农村、贫困地区和贫困、重度残疾人,健全残疾人权益保障制度和扶残助残服务体系,增加残疾人公共产品和公共服务供给,让改革发展成果更多、更公平、更实在地惠及广大残疾人,使残疾人收入水平明显提高、生活质量明显改善、融合发展持续推进,让广大残疾人安居乐业、衣食无忧,生活得更加殷实、更有尊严。
(二)基本原则。
坚持普惠与特惠相结合。既要通过普惠性制度安排给予残疾人公平待遇,保障他们的基本生存发展需求,又要通过特惠性制度安排给予残疾人特别扶助和优先保障,解决好他们的特殊困难和特殊需求。
坚持政府主导与社会参与、市场推动相结合。既要突出政府责任,确保残疾人公平享有基本民生保障和基本公共服务,依法维护好残疾人平等权益,又要充分发挥社会力量、残疾人组织和市场机制作用,满足残疾人多层次、多样化的需求,为残疾人就业增收和融合发展创造便利化条件和友好型环境。
坚持增进残疾人福祉和促进残疾人自强自立相结合。既要解决好残疾人最关心、最直接、最现实的利益问题,不断增进残疾人福祉,又要充分发挥残疾人的积极性、主动性和创造性,提高残疾人自我发展能力,帮助残疾人通过自身努力创造更加幸福的生活。
坚持统筹兼顾与分类指导相结合。既要加强对农村、老少边穷地区和贫困、重度残疾人的重点扶持,统筹推进城乡区域和不同类别残疾人小康进程,又要充分考虑城乡和地区差异,使残疾人小康进程与当地全面小康进程相协调、相适应。
(三)主要目标。
到2020年,残疾人权益保障制度基本健全、基本公共服务体系更加完善,残疾人事业与经济社会协调发展;残疾人社会保障和基本公共服务水平明显提高,共享全面建成小康社会的成果。
农村贫困残疾人实现脱贫,力争城乡残疾人家庭人均可支配收入年均增速比社会平均水平更快一些,残疾人普遍享有基本住房、基本养老、基本医疗、基本康复,生活有保障,居家有照料,出行更便利。
残疾人平等权益得到更好保障,受教育水平明显提高,就业更加充分,文化体育生活更加丰富活跃,自身素质和能力不断增强,社会参与更加广泛深入。
残疾人基本公共服务基础条件明显改善,服务质量和效益不断提高,基层残疾人综合服务能力显著增强,形成理解、尊重、关心、帮助残疾人的良好社会环境。

三、主要任务
(一)保障残疾人基本民生。
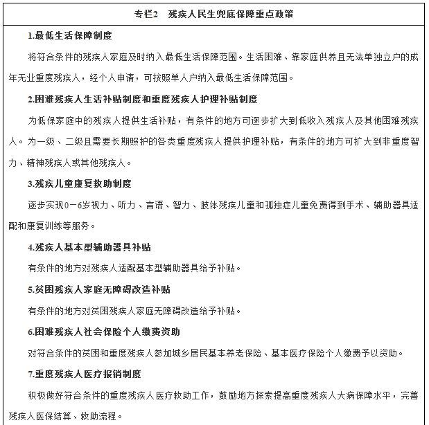
1.提高残疾人社会救助水平。将符合条件的残疾人家庭及时纳入最低生活保障范围。生活困难、靠家庭供养且无法单独立户的成年无业重度残疾人,经个人申请,可按照单人户纳入最低生活保障范围。对以老养残、一户多残等特殊困难家庭中因抚养(扶养、赡养)人生活困难、事实无力供养的残疾人,符合特困人员救助供养有关规定的,纳入救助供养范围。对纳入城乡医疗救助范围的残疾人,稳步提高救助水平。加强严重精神障碍患者救治救助工作,建立严重精神障碍患者防治管理和康复服务机制。对精神障碍患者通过基本医疗保险支付医疗费用后仍有困难,或者不能通过基本医疗保险支付医疗费用的,应当优先给予医疗救助。对生活无着的流浪、乞讨残疾人给予及时救助,健全流浪、乞讨残疾人返乡保障制度,对因无法查明身份信息而长期滞留的流浪、乞讨残疾人给予妥善照料安置。有条件的地方可将困难残疾人纳入惠民殡葬政策范围。
2.建立完善残疾人基本福利制度。全面实施困难残疾人生活补贴制度和重度残疾人护理补贴制度,适时调整补贴标准,有条件的地方可逐步扩大补贴范围。建立残疾儿童康复救助制度,逐步提高残疾儿童少年福利保障水平。有条件的地方可对残疾人基本型辅助器具适配和贫困残疾人家庭无障碍改造予以补贴。落实已出台的低收入残疾人家庭生活用水、电、气、暖等基本生活支出费用优惠和补贴政策,制定实施盲人、聋人特定信息消费支持政策。各地对残疾人搭乘市内公共交通工具给予便利和优惠。公园、旅游景点和公共文化体育设施对残疾人免费或者优惠开放。
3.确保城乡残疾人普遍享有基本养老保险和基本医疗保险。落实符合条件的贫困和重度残疾人参加城乡居民社会保险个人缴费资助政策,有条件的地方可扩大资助范围、提高资助标准,帮助残疾人按规定参加各项社会保险。完善重度残疾人医疗报销制度,逐步扩大基本医疗保险支付的医疗康复项目范围。支持商业保险机构对残疾人实施优惠保险费率,鼓励开发适合残疾人的补充养老、补充医疗等商业保险产品。鼓励残疾人个人参加相关商业保险。
4.优先保障残疾人基本住房。对符合住房保障条件的城镇残疾人家庭给予优先轮候、优先选房等政策。农村危房改造同等条件下优先安排经济困难的残疾人家庭。按照农村危房改造政策要求,采取制定实施分类补助标准等措施,对无力自筹资金的残疾人家庭给予倾斜照顾。到2020年完成农村贫困残疾人家庭存量危房改造任务。有条件的地方可采用集体公租房、过渡房等多种方式解决贫困残疾人家庭的基本住房问题。
5.加快发展残疾人托养照料服务。建立健全以家庭为基础、社区为依托、机构为支撑的残疾人托养服务体系,实现与儿童、老年人护理照料服务体系的衔接和资源共享。逐步提高残疾人托养服务能力,扩大受益面。继续实施“阳光家园计划”,提高托养机构规范化服务水平。为盲、聋、智障等残疾老人提供养老服务,提升专业化服务水平。对收养残疾儿童的家庭给予更多政策优惠支持,使更多的残疾儿童回归家庭生活。充分考虑少数民族残疾人的风俗习惯,健全惠及各族残疾人的托养照料服务体系。


(二)大力促进城乡残疾人及其家庭就业增收。
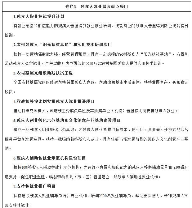
1.确保农村贫困残疾人如期脱贫。制定实施《贫困残疾人脱贫攻坚行动计划(2016—2020年)》。将农村贫困残疾人全部纳入精准扶贫建档立卡范围,强化分类施策和精准帮扶,政策、项目向贫困残疾人倾斜。加强实用技术培训、社会化生产服务和金融信贷支持,充分发挥农民专业合作社、龙头企业和残疾人扶贫基地的辐射带动作用,确保农村贫困残疾人家庭至少参与一项养殖、种植、设施农业等增收项目。有序组织农村残疾人转移就业。在资产收益扶贫工作中,财政专项资金形成的资产可折股量化优先配置给贫困残疾人家庭。积极引导贫困残疾人家庭采取土地托管或林权、农村土地承包经营权入股等方式,实现家庭资产增值增收。第一书记等驻村干部要将残疾人贫困户作为重点帮扶对象,选好配强帮扶责任人。将残疾人减贫成效纳入地方各级政府扶贫开发工作成效考核范围。持续实施“农村基层党组织助残扶贫工程”,依托“光伏扶贫”、“农家书屋”、“农村电商”等项目搭建社会力量参与残疾人扶贫开发平台。
2.依法大力推进残疾人按比例就业。研究建立用人单位按比例安排残疾人就业公示制度。各级党政机关、事业单位、国有企业应当带头招录(聘)和安置残疾人就业。各级党政机关在坚持具有正常履行职责的身体条件的前提下,对残疾人能够胜任的岗位,在同等条件下要鼓励优先录用残疾人。切实维护残疾人平等报考公务员的权利,为残疾人考生创造良好的考试环境。未安排残疾人就业的事业单位申请使用空编招聘时,应优先招聘符合条件的残疾人。加大对超比例安排残疾人就业用人单位的奖励力度。将安排残疾人就业情况纳入全国信用信息共享平台,列为企业履行社会责任内容。各类医疗机构要积极吸纳符合条件的盲人医疗按摩人员就业执业。积极做好残疾军人退役安置工作。培育残疾人就业辅导员队伍,发展支持性就业。加强残疾人就业保障金管理,建立征收使用情况公示制度。
3.稳定发展残疾人集中就业。落实税收优惠政策,完善残疾人集中就业单位资格认定管理办法。福利企业、盲人按摩机构和残疾人辅助性就业机构等残疾人集中就业单位参照社会福利机构享受城市建设与公用事业收费优惠。搭建残疾人集中就业单位产品和服务展销平台,制定政府采购残疾人集中就业单位产品和服务的有关政策。培育残疾人集中就业产品和服务品牌,扶持带动残疾人就业能力强的龙头企业。继续开展“千企万人就业行动”。支持盲人按摩业发展,鼓励盲人按摩规模化、品牌化。扶持残疾人文化创意产业基地建设。
4.多渠道扶持残疾人自主创业和灵活就业。完善对残疾人自主创业、灵活就业和为残疾人提供就业岗位的个体工商户的扶持政策。对符合条件的自主创业、灵活就业残疾人,按规定给予税费减免和社会保险补贴,帮助安排经营场所、提供启动资金支持。建立完善残疾人创业孵化机制,扶持残疾人创业致富带头人。对符合条件的残疾人全面做好创业担保贷款支持和配套金融服务。借助“互联网+”行动,鼓励残疾人利用网络就业创业,给予设施设备和网络资费补助。扶持残疾人社区就业、居家就业。支持残疾人参与非物质文化遗产传承、振兴传统工艺、家庭手工业等项目。促进残疾妇女就业创业,拓宽盲人、聋人就业渠道。
5.大力发展残疾人辅助性就业和多种形式就业。东部地区基本满足精神、智力和重度肢体残疾人等适宜人群的辅助性就业需求,中西部地区每个县(市、区)至少建有一所辅助性就业机构。为辅助性就业残疾人提供工资性补贴和社会保险补贴,对辅助性就业机构设施设备、无障碍改造等给予补助。政府开发的公益性岗位优先安排符合就业困难人员条件的残疾人。扶持残疾人亲属就业创业,实现零就业残疾人家庭至少有一人就业。
6.加强残疾人就业服务和劳动权益保护。为有就业意愿和相应能力的残疾人普遍提供职业技能培训、岗位技能提升培训、创业培训和就业创业服务。为就业困难残疾人提供就业援助和就业补助。实现城镇新增50万残疾人就业。公共就业服务机构和基层网点将残疾人作为重点服务对象。各级残疾人就业服务机构加强绩效管理,提高服务的针对性和有效性,发挥服务示范作用。加强残疾人教育机构、就业服务机构和用人单位之间的转衔服务。完善残疾人就业创业网络服务平台,加快推进残疾人就业创业服务信息化,实现部门间和区域内残疾人就业信息互联互通。建立高校残疾人毕业生数据库,推进就业见习、实习,提供重点帮扶。继续举办全国残疾人职业技能竞赛暨全国残疾人展能节,组团参加国际残疾人职业技能竞赛。消除影响残疾人平等就业的制度障碍。加强劳动保障监察,依法查处违法行为。

(三)提升残疾人基本公共服务水平。
1.强化残疾预防。制定实施国家残疾预防行动计划。加强残疾预防工作组织领导,加大残疾预防人才培养、设施设备和工作经费投入力度。广泛开展以社区和家庭为基础、以一级预防为重点的三级预防工作。推动建立完善筛查、诊断、随报、评估一体化的残疾监测网络,形成统一的残疾报告制度。针对遗传、疾病、意外伤害等主要致残因素,实施重点干预工程。加强出生缺陷综合防治,建立覆盖城乡居民,涵盖孕前、孕期、新生儿各阶段的出生缺陷防治服务制度。加强残疾预防宣传,广泛开展残疾预防“进社区、进校园、进家庭”宣传教育活动,增强全社会残疾预防和康复的意识与能力。探索建立残疾风险识别和预防干预技术体系,制定完善相关技术规范和标准。
2.保障残疾人基本康复服务需求。制定实施《残疾预防和残疾人康复条例》。以残疾儿童和持证残疾人为重点,采取多种形式,实施精准康复,为残疾人提供基本康复服务。继续实施残疾儿童抢救性康复、贫困残疾人辅助器具适配、防盲治盲、防聋治聋等重点康复项目。加强康复医疗机构建设,健全医疗卫生、特殊教育等机构的康复服务功能。加强残疾人专业康复机构建设,建立医疗机构与残疾人专业康复机构双向转诊制度。加强残疾人健康管理和社区康复,依托专业康复机构指导社区和家庭为残疾人实施康复训练,推动基层医疗卫生机构普遍开展残疾人医疗康复。建设康复大学,加快康复高等教育发展和专业人才培养。
3.加强辅助器具推广和适配服务。扶持便利、经济、实用、舒适、环保、智能辅助器具研发生产,推广个性化辅助器具适配服务,普及助听器、助视器、假肢、轮椅、拐杖等残疾人急需的辅助器具。充分发挥残联、民政、卫生等系统和社会力量的作用,构建多元化的辅助器具服务网络。发挥国家及区域残疾人辅助器具服务资源中心作用,提升残疾人辅助器具服务机构规范化水平。鼓励高等院校、科研机构、企业、社会组织等参与辅助器具研发、生产、流通、适配、租赁和转借服务。
4.提高残疾人受教育水平。贯彻实施《残疾人教育条例》,依法保障残疾人受教育权利。为家庭经济困难的残疾儿童、青少年提供包括义务教育、高中阶段教育在内的12年免费教育。鼓励特殊教育学校实施学前教育。鼓励残疾儿童康复机构取得办园许可,为残疾儿童提供学前教育。鼓励普通幼儿园接收残疾儿童。进一步落实残疾儿童接受普惠性学前教育资助政策。继续采取“一人一案”方式解决好未入学适龄残疾儿童少年义务教育问题。规范为不能到校学习的重度残疾儿童送教上门服务。加快发展以职业教育为主的残疾人高中阶段教育。各地要加大残疾学生就学支持力度,对符合资助政策的残疾学生和残疾人子女优先予以资助;建立完善残疾学生特殊学习用品、教育训练、交通费等补助政策。大力推行融合教育,建立随班就读支持保障体系,在残疾学生较多的学校建立特殊教育资源教室,提高普通学校接收残疾学生的能力,不断扩大融合教育规模。完善中高等融合教育政策措施,中等职业学校、普通高校在招生录取、专业学习、就业等方面加强对残疾学生的支持保障服务。制定实施残疾青壮年文盲扫盲行动计划,全面开展残疾青壮年文盲扫盲工作。
5.巩固特殊教育发展基础。落实好特殊教育提升计划。继续改善特殊教育学校办学条件,依托现有具备条件的特殊教育学校,加强对普通学校实施融合教育的指导和支持。加强残疾人中高等特殊教育职业院校建设。各省(区、市)要在现有编制总量内,落实特殊教育学校开展正常教学和管理工作所需编制,配足配齐教职工。对适合社会力量提供的教学辅助和工勤等服务,鼓励探索采用政府购买服务等方式解决。改革特教教师培养模式,培养一批复合型特教教师。鼓励有条件的师范院校开设特殊教育必修课程,加强高等院校特殊教育专业建设,发挥南京特殊教育师范学院和北京师范大学、华东师范大学的特殊教育院系等骨干特教师资培养作用。完善特教教师收入分配激励机制。深化特殊教育课程改革,组织编写新课程标准教材,提高特殊教育教学质量和水平。提高特殊教育信息化水平,利用网络远程教育资源,为残疾人提供方便快捷的受教育机会。组织实施《国家手语和盲文规范化行动计划(2015—2020年)》,推广国家通用手语和通用盲文,提高手语、盲文信息化水平。支持国家手语盲文研究中心和推广中心发挥作用。开展听力、视力残疾人普通话水平测试工作,加强手语主持研究和人才培养。建立手语翻译培训、认证、派遣服务制度。
6.丰富残疾人文化体育生活。将残疾人作为公共文化体育服务的重点人群之一,公共文化惠民工程、全民健身工程、全民阅读工程、公共文化体育服务机构和基层综合性文化服务中心要提供适合残疾人的服务内容和活动项目。有条件的市(地)、县(市、区)公共图书馆设立盲人阅览室,配置盲文图书、有声读物、大字读物及阅读辅助设备。开展残疾人文化周、残疾人阅读推广等群众性文化活动。扶持盲文读物、有声读物、残疾人题材图书和音像制品出版。继续建设中国残疾人数字图书馆和移动数字图书馆,通过建设中国盲人数字图书馆构建盲文数字出版和数字有声读物资源平台。开展残疾人特殊艺术项目发掘保护,加强特殊艺术人才培养,扶持特殊艺术团体建设和创作演出。支持创作、出版残疾人文学艺术精品力作,培育残疾人文化艺术品牌。
实施“残疾人体育健身计划”,推动残疾人康复体育和健身体育广泛开展。创编、推广残疾人康复体育和健身体育项目,研发适合不同类别和等级残疾人使用的小型体育器材,推动残疾人体育进社区、进家庭。加强特教学校体育教学和课外体育锻炼。促进残奥、特奥、聋奥运动均衡发展。办好全国第十届残运会暨第七届特奥会。加强残疾人运动员队伍培养、管理、教育和保障,提高残疾人体育竞技水平,力争在巴西里约热内卢、日本东京残奥会等重大国际赛事中再创佳绩。实施“冬季残奥项目振兴计划”,推动残疾人冰雪运动发展,提高残疾人冬季残奥运动项目的参与率和竞技水平。积极备战北京2022年冬季残奥会。
7.全面推进无障碍环境建设。贯彻落实《无障碍环境建设条例》,完善无障碍环境建设政策和标准,加强无障碍通用产品和技术的研发应用。确保新(改、扩)建道路、建筑物和居住区配套建设无障碍设施,加快推进政府机关、公共服务、公共交通、社区等场所设施的无障碍改造。公共交通工具逐步配备无障碍设备,公共停车区按规定设立无障碍停车位。加强无障碍设施日常维护管理和监督使用,改进方便残疾人交通出行的服务举措。制定推广家居无障碍通用设计。加大贫困重度残疾人家庭无障碍改造工作力度。开展无障碍环境市县村镇创建工作。
大力推进互联网和移动互联网信息服务无障碍,鼓励支持服务残疾人的电子产品、移动应用软件(APP)等开发应用。推进政府信息以无障碍方式发布,地市级以上政府新闻发布会逐步增加通用手语服务,公共服务机构、公共场所和公共交通工具为残疾人提供语音和文字提示、手语、盲文等信息交流无障碍服务。鼓励省(区、市)、市(地)电视台开设手语栏目,逐步推进影视剧和电视节目加配字幕。加快推进食品药品信息识别无障碍。扶持导盲犬业发展。特殊教育、托养等残疾人集中的机构和相关行业系统制定自然灾害和紧急状态下残疾人无障碍应急管理办法,加强残疾人无障碍应急救助服务。
8.建立残疾人基本公共服务标准体系。加快制定残疾人基本公共服务国家标准体系。制定实施残疾人康复、辅助器具、教育、就业服务、托养、盲人医疗按摩等服务机构设施建设、设备配置、人员配备、服务规范、服务质量评价等标准,加强绩效考评,提高服务制度化、均等化、专业化水平。培育建立残疾人服务品牌。


(四)依法保障残疾人平等权益。
1.完善残疾人权益保障法律法规体系。社会建设和民生等领域立法过程应听取残疾人和残疾人组织意见。加快残疾人保障法配套行政法规立法进程,研究修订《残疾人就业条例》,开展残疾人社会福利、教育、盲人按摩、反残疾歧视等立法研究。促进地方残疾人权益保障立法和优惠扶助政策制定。建立残疾人权益保障法律、法规、规章信息公开系统。
2.加大残疾人权益保障法律法规的宣传执行力度。将残疾人保障法等相关法律法规宣传教育作为国家“七五”普法重要任务。积极开展议题设置,运用互联网和新媒体加大普法宣传力度。开展残疾人学法用法专项行动,提高残疾人对相关法律法规政策的知晓度和维权能力。政府部门要带头落实残疾人权益保障法律法规,依法开展残疾人工作,依法维护残疾人权益。企事业单位、社会组织和公众要认真履行扶残助残的法定义务。配合各级人大、政协开展执法检查、视察和调研,促进残疾人权益保障法律法规的有效实施。严厉打击侵犯残疾人合法权益的违法犯罪行为。
3.创新残疾人权益保障机制。推动建立残疾人权益保障协商工作机制。拓宽残疾人和残疾人组织民主参与渠道,有效发挥残疾人、残疾人亲友和残疾人工作者人大代表、政协委员在国家政治生活中的重要作用。大力推进残疾人法律救助,帮助残疾人及时获得法律援助、法律服务和司法救助,扩大残疾人法律援助范围。办好12385残疾人服务热线和网络信访平台,实现12110短信报警平台的全覆盖和功能提升。建立完善残疾人权益保障应急处置机制。
(五)凝聚加快残疾人小康进程的合力。
1.大力发展残疾人慈善事业。倡导鼓励公众、企事业单位、社会组织和群团组织帮扶贫困残疾人、捐助残疾人事业,兴办医疗、康复、特殊教育、托养照料、社会工作等服务机构和设施。积极培育扶持助残社会组织健康发展,支持引导其开展助残活动。培育壮大“集善工程”等残疾人慈善事业品牌,建立调动社会力量帮扶残疾人的机制和平台。进一步鼓励和规范网络助残慈善活动。
2.有效开展志愿助残服务。开展“志愿助残阳光行动”、“邻里守望”等群众性助残活动,为残疾人提供扶贫解困、生活照料、支教助学、社区导医、文化体育、出行帮助等服务。完善助残志愿者招募注册、服务记录、组织管理、评价激励、权益维护和志愿服务供需对接等机制,推行结对接力等服务方式,促进志愿助残服务常态化、制度化、专业化和有效化。
3.加快发展残疾人服务业。完善落实残疾人服务业的市场准入、用地保障、投融资、人才引进等扶持政策。着力推动残疾人辅助器具、康复护理、托养照料、生活服务、无障碍产品服务等产业发展,使残疾人康复护理、托养照料和生活服务产业形成一定规模;辅助器具、无障碍产品研发制造水平有较大提升,具有自主知识产权产品、自主品牌市场占有率大幅提高。针对残疾人面临的意外伤害、康复护理、托养等问题,鼓励信托、保险公司开发符合残疾人需求的金融产品。大力发展残疾人服务中小企业,扶持一批残疾人服务龙头企业。加强残疾人服务行业管理,健全行业管理制度,依法成立行业组织,营造公平有序的市场环境。支持有条件的地方探索建立残疾人服务业支持政策和服务标准。
4.加大政府购买助残服务力度。将残疾人基本公共服务作为政府购买服务的重点领域,以残疾人康复护理、托养照料、生活服务、扶贫解困、职业培训、就业创业服务、专业社会工作服务、家居无障碍环境改造等为重点,逐步完善政府购买助残服务指导性目录,扩大购买规模。强化事前、事中和事后监管,加强对政府购买助残服务的质量监控和绩效考评,实现政府购买服务促进专业服务组织发展、扩大服务供给、提高服务质量效益的综合效应。
5.营造良好的扶残助残社会环境。结合培育和践行社会主义核心价值观,进一步加强和改进残疾人事业宣传工作。充分利用报刊、广播、电视和互联网等媒体,鼓励支持残疾人组织借助微博、微信和移动客户端及有关移动新媒体,大力弘扬人道主义思想、扶残助残的中华民族传统美德和残疾人“平等、参与、共享、融合”的现代文明理念,营造理解、尊重、关心、帮助残疾人的社会环境。加强对残疾儿童家长的指导支持,为残疾儿童成长提供良好的家庭环境。
6.加强残疾人事务国际交流合作。广泛传播《残疾人权利公约》的理念,完善履约工作机制。主动参与落实联合国2030年可持续发展议程。支持康复国际等国际残疾人组织发展。充分发挥亚太经济合作组织(APEC)残疾人事务合作机制作用,继续在亚欧会议框架下推动残疾人事务合作,围绕“一带一路”发展战略加强南北合作、深化南南合作,促进残疾人事务的对外开放与交流合作,学习借鉴国际残疾人事务的有益经验,助力残疾人小康进程。
四、保障条件
(一)充分发挥政府主导作用。
地方各级政府要将加快残疾人小康进程纳入全面建成小康社会大局、纳入重要议事日程,列为政府目标管理和绩效考核内容。主要领导负总责,分管领导具体负责,政府常务会议每年至少研究一次推进残疾人小康进程工作。坚持政府主导、社会参与、残疾人组织充分发挥作用的工作机制,各级政府残疾人工作委员会加强统筹协调,各部门、各单位进一步明确责任,形成齐抓共管、各负其责、密切配合的工作局面。
(二)建立多元投入格局。
各级财政继续加大对残疾人民生保障和残疾人事业的投入力度,按照支出责任合理安排所需经费。充分发挥社会力量作用,鼓励采用政府和社会资本合作模式,形成多渠道、全方位的残疾人事业资金投入格局。
(三)加强基础设施和服务机构建设。
统筹规划城乡残疾人服务设施建设,新型城镇化进程中要配套建设残疾人服务设施,实现合理布局。继续实施残疾人康复和托养设施建设项目,扩大覆盖范围。加强残疾人就业、盲人医疗按摩等设施建设和设备配置。研究制定残疾人服务机构用地、资金、技术、人才、管理等优惠扶持政策。加强残疾人服务机构能力建设,开展资质等级评估,建立可持续发展的管理运行机制。
(四)加快专业人才队伍和基础学科建设。
完善残疾人服务相关职业和职种,完善残疾人服务专业技术人员和技能人员职业能力评价办法,加快培养残疾人服务专业人才队伍。按照国家有关规定落实对为残疾人服务工作人员的工资待遇倾斜政策。加强残疾人口学、康复医学、特殊教育、手语、盲文、残疾人体育、残疾人社会工作等基础学科建设。深化中国特色残疾人事业理论与实践研究。
(五)强化科技创新和信息化建设。
通过国家科技计划(专项、基金等)支持符合条件的残疾人服务科技创新应用,实施“互联网+科技助残”行动。提高残疾人事业信息化水平,加强对残疾人人口基础数据、服务状况和需求专项调查数据、残疾人事业统计数据、残疾人小康进程监测数据的综合管理和动态更新,加强与国家人口基础信息、相关政府部门数据资源的交换共享。加强“中国残疾人服务网”建设,推动“互联网+助残服务”模式的创新应用。加快推进智能化残疾人证试点。
(六)增强基层综合服务能力。
实施县域残疾人服务能力提升项目,构建县(市、区)、乡镇(街道)、村(居)三级联动互补的基层残疾人基本公共服务网络。建立健全县级残疾人康复、托养、职业培训、辅助器具适配、文化体育等基本公共服务平台,辐射带动乡镇(街道)、村(居)残疾人工作开展。以社区为基础的城乡基层社会管理和公共服务平台加强对残疾人的权益保障和基本公共服务。加强残疾人社会工作和残疾人家庭支持服务。严格规范残疾等级评定和残疾人证发放管理,进一步简化办证流程。支持各类社会组织、社会工作服务机构、志愿服务组织到城乡社区开展助残服务。
(七)协调推进城乡区域残疾人小康进程。
在城乡发展一体化进程中加快促进农村残疾人增收,切实改善农村残疾人基本公共服务,鼓励引导城市残疾人公共服务资源向农村延伸。新型城镇化进程中确保把符合条件的农业转移人口中的残疾人转为城镇居民,确保进城残疾人享有社会保障、基本公共服务并做好就业扶持。逐步实现残疾人基本公共服务由户籍人口向常住人口扩展。加大对革命老区、民族地区、边疆地区和贫困地区残疾人事业的财政投入和公共资源配置力度,政策、资金、项目向西藏和四省藏区、新疆等地倾斜。促进京津冀残疾人社会保障和基本公共服务协同创新发展,鼓励长三角、珠三角等发达地区发挥先行先试和引领示范作用。将残疾人工作作为重点内容纳入对口支援总体部署,加大支援力度。
(八)充分发挥残疾人组织作用。
残疾人组织是推进残疾人小康进程不可或缺的重要力量。各级残联要按照《中共中央关于加强和改进党的群团工作的意见》的要求,进一步加强自身建设,切实增强政治性、先进性、群众性,自觉防止机关化、行政化、贵族化、娱乐化,依法依章程切实履行“代表、服务、管理”职能。建立残疾人基本服务状况和需求信息动态更新机制,反映残疾人的呼声愿望,协助政府做好有关法规、政策、规划、标准的制定和行业管理。实施残疾人组织建设“强基育人工程”,进一步扩大残疾人组织覆盖面,提升县域残疾人组织治理能力,改善工作条件,解决好待遇问题。支持残疾人专门协会和村(社区)残疾人协会开展服务残疾人和维护残疾人合法权益工作,加强经费、场地、人员等工作保障。壮大专兼结合的残联干部队伍,加大对残联干部的培养、交流和使用力度,提升残联干部思想政治素质和代表、服务、管理能力。探索通过设立残疾人公益性岗位等方式,加强基层残疾人专职委员队伍建设,改善保障条件,充分发挥其作用。广大残疾人工作者要恪守“人道、廉洁、服务、奉献”的职业道德,增强服务意识,强化职业素质,做残疾人的贴心人,全心全意为残疾人服务。鼓励广大残疾人自尊、自信、自强、自立,不断增强自我发展能力,积极参与和融入社会,在全面建成小康社会进程中建功立业,与全国人民一道创造更加幸福美好的生活。


五、纲要实施和监测评估
实施好本纲要是各级政府和全社会义不容辞的责任。各地区要依据本纲要制定当地残疾人事业“十三五”规划或加快残疾人小康进程规划,各部门要根据职责制定配套实施方案。各地区、各部门要将本纲要的主要任务指标纳入当地国民经济和社会发展总体规划及专项规划,统筹安排、同步实施,确保纲要确定的各项任务落到实处。
各级政府残疾人工作委员会及相关部门要对纲要执行情况进行督查、监测和跟踪问效,开展第三方评估,及时发现和解决执行中的问题。省级以上人民政府残疾人工作委员会在“十三五”中期和期末对纲要实施情况进行考核、绩效考评,并将结果向社会公开,对先进典型予以表彰。
附件:重点任务分工
附件:
重点任务分工






注:负责单位中列第一位者为牵头单位,其余为主要参与单位。
“国务院关于印发“十三五”加快残疾人小康进程规划纲要的通知(国发〔2016〕47号)”由中国社保网收集整理编辑。
本文地址:http://www.shebaodata.com/fagui/163671.html
为了社保知识的普及、信息的传播,中国社保网欢迎您转载分享。但请注明文章出处并保留完整链接。否则我们将保留追究其版权责任的权利!
人
2019年社保统归税务征收,中共中央办公厅、国务院办公厅印发《国税地税征管体制改革方案》。社保巨变!2019年1月1日已实施,各行业要当心了!...[查看全文]

【中国社保网编辑按】五险一金是什么?相信每位刚入职的新员工面对复杂的社保体系都是一头雾水,人事经理时常被员工一些幼稚的问题问得不耐烦,本地宝办事易频道为您整理出...[查看全文]