

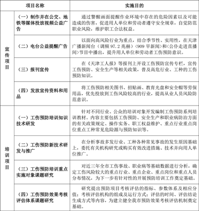
我市工伤预防项目一览表 工伤预防是工伤保险“预防、补偿、康复”三位一体制度体系的重要组成部分,做好工伤预防工作,有利于从源头上减少工伤事故的发生,从根本上保障职工的生命安全和身体健康,有利于增强用人单位安全生产和劳动保护力度,提升职工的安全防范、遵纪守法和依法维权意识,促进各项工伤保险政策及安全生产措施的落实,维护工伤保险基金安全,提高基金使用效率。
日前,经市工伤预防工作联系会议审议通过,我市工伤预防项目正式实施。按照“宣传先行,培训筹备,满足当前,立足长远”的原则,并结合我市工伤预防工作实际,确定了我市工伤预防实施项目。为了让广大用人单位和各行各业从业者更加了解政策内容,更好地防范职业风险,提高工伤预防意识,本期专刊采用表格式对我市工伤预防实施项目进行分解,方便大家以更加直观的方式了解我市工伤预防工作。
“天津:实施工伤预防项目 更好防范职业风险”由中国社保网收集整理编辑。
本文地址:http://www.shebaodata.com/xinwen/78044.html
为了社保知识的普及、信息的传播,中国社保网欢迎您转载分享。但请注明文章出处并保留完整链接。否则我们将保留追究其版权责任的权利!
人
2019年社保统归税务征收,中共中央办公厅、国务院办公厅印发《国税地税征管体制改革方案》。社保巨变!2019年1月1日已实施,各行业要当心了!...[查看全文]

【中国社保网编辑按】五险一金是什么?相信每位刚入职的新员工面对复杂的社保体系都是一头雾水,人事经理时常被员工一些幼稚的问题问得不耐烦,本地宝办事易频道为您整理出...[查看全文]